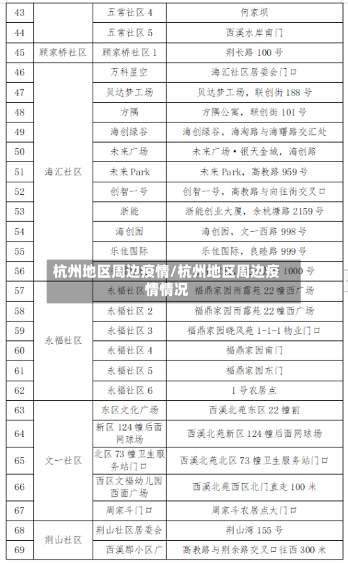
杭州地区周边疫情/杭州地区周边疫情情况
杭州余杭有疫情吗?
自3月9日以来 ,截至13日8时,杭州全市累计报告52例本土确诊病例,均为轻型。疫情波及6个区,分别为余杭区44例 、上城区4例、滨江区1例、临平区1例、钱塘区1例 ,以及萧山区1例 。这次0309余杭疫情具有多点多源多发,人物同传,涉及面广 、隐匿性强的特点 ,是今年以来杭州市所有疫情当中最严峻、最复杂的一次。

月13日8 - 24时杭州新增2例本土无症状感染者活动轨迹如下:无症状感染者1:现住址为余杭区仁和街道洛阳村田头村,工作单位是顺丰速运余杭中转场,未提及3月8 - 9日具体到过的公共场所。无症状感染者2:现住址为萧山区蜀山街道章潘桥村立新自然村。3月8日 ,到过菜鸟物流园园区门口流动摊贩 。
四川疾控提醒公众重视快递疫情防控,因杭州顺丰速运余杭中转场发生聚集性疫情,经过该中转场中转的快件存在受到新冠病毒污染的风险。
有!3月16日8时至3月17日12时 ,我市新增1例本土无症状感染者,本轮疫情全市累计报告52例本土确诊病例,10例无症状感染者。确诊病例中 ,普通型2例,其余均为轻型 。疫情涉及6个区,分别为余杭区50例、上城区6例 、萧山区3例,滨江区、临平区、钱塘区各1例。
杭州余杭中泰是否有疫情?
月13日 ,杭州市召开新冠肺炎疫情防控工作第四十八次新闻发布会,通报疫情最新情况,3月12日0时至13日8时 ,全市报告新增本土确诊病例16例,其中余杭区11例,上城区4例 ,滨江区1例。市卫生健康委党委委员 、副主任王旭初,余杭区委常委、常务副区长梅建胜介绍相关情况并答记者问,市政府新闻办副主任马莉莉主持发布会 。
综上所述 ,杭州余杭区中泰项目正在稳步建设中,且未来发展前景十分广阔。随着项目的逐步完工和投入使用,相信余杭区将迎来更加显著的发展变化。
022年5月20日-22日 ,杭州余杭中泰社区卫生服务中心开放400人份九价HPV疫苗摇号登记,5月23日摇号 。 具体信息如下:预约与摇号时间预约登记时间:2022年5月20日0时至5月22日24时。摇号时间:2022年5月23日。到苗数量本次摇号提供400人份九价HPV疫苗 。
有声音反映学校在教学和管理方面存在问题,特别是文化课教学质量低,部分学生家长对此表示不满。建议:对于正在考虑是否选取杭州中泰武校的家长或学生 ,建议了解清楚学校的教育资源和师资力量,特别是文化课教学水平。可以询问在校学生或校友的真实感受和体验,以做出最适合自己的选取。

2022杭州疫情三区范围是什么意思?
022年杭州疫情中的“三区范围 ”指封控区、管控区 、防范区 ,是针对疫情传播风险划定的分级管控区域,具体含义及管理要求如下:三区定义与划分依据封控区 定义:疫情传播风险比较高、病例或无症状感染者居住地及活动频繁区域 。划分依据:以病例或无症状感染者的居住地为核心,结合活动轨迹、传播风险评估划定。
022年杭州疫情中的“三区”是指封控区 、管控区、防范区 ,具体划分及管理措施如下:封控区 定义:病例和无症状感染者居住地所在小区及活动频繁的周边区域。管理措施:严格执行“封闭隔离、足不出户、服务上门”,人员禁止外出,生活物资由工作人员配送至家门口 。
萧山经济技术开发区:建设一路以南 、北塘河以北、博奥路以东 ,五甲河以西形成的合围区域。北干街道:丰润家园3幢、4幢 、5幢。
划定“三区”范围时间:2022年1月28日,杭州市上城区新冠肺炎疫情防控指挥部发布2022年2号通告,划定了封控区、管控区和防范区范围 。解除“三区 ”范围时间:2022年2月10日 ,杭州市上城区新冠肺炎疫情防控指挥部发布2022年9号通告,宣布解除“三区”管控措施。
乌苏县哪个地区有疫情/乌苏市最新情况
- 2026-04-29
- 阅读 0
疫情地区汇总图最新查询(疫情地区汇总图最新查询北京)
- 2026-04-29
- 阅读 2
日元兑美元汇率跌至160 干预风险加剧
- 2026-04-29
- 阅读 0
【武汉各地区疫情通报最新,武汉各区疫情最新情况 最新消息】
- 2026-04-29
- 阅读 2
【疫情地区快递会传染吗,疫情地区的快递会传染吗】
- 2026-04-29
- 阅读 2
【顺丰快递疫情地区能发吗,顺丰快递在疫情期间停运吗】
- 2026-04-29
- 阅读 2