【最新北京房山市疫情地区,北京房山的最新疫情】

北京新增本土“53+3”分布9区

北京4月27日15时至28日15时新增本土“53+3 ”感染者,具体分布及特征如下: 病例类型与数量新增本土感染者共56例 ,其中确诊病例53例,无症状感染者3例。确诊病例占绝大多数,提示病毒传播可能已引发部分患者症状显现。

【最新北京房山市疫情地区,北京房山的最新疫情】-第1张图片

月8日0—24时 ,国家卫健委公布新增本土确诊病例53例,新增本土无症状感染者111例 。具体数据及情况如下:本土确诊病例分布 内蒙古:37例 辽宁:11例 上海:4例 北京:1例 其中,有10例由无症状感染者转为确诊病例(辽宁9例 ,北京1例)。

月9日:新增本土病例(4+0)。4月10日至12日:3天本土病例分别为(0+0)、(4+0)、(0+0) 。4月13日至14日:2天本土病例分别为(1+0) 、(2+0)。4月15日至16日:2天本土病例为(0+0)。

022年5月3日0—24时,上海市新增本土新冠肺炎确诊病例260例和无症状感染者4722例,新增本土死亡病例16例 ,新增境外输入性确诊病例3例、无症状感染者1例,解除医学观察本土无症状感染者9573例 。

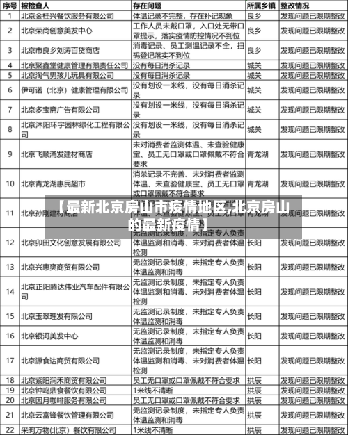
5月6日0时至24时北京疫情最新情况消息(本土病例+无症状病例)

〖壹〗、确诊病例3333:现住房山区窦店镇一街村,临床分型均为轻型。确诊病例335:现住房山区阎村镇大紫草坞村 ,临床分型均为轻型。确诊病例36:现住房山区长阳镇金桥世界公寓酒店 ,临床分型为轻型 。确诊病例37:现住房山区窦店镇沁园春景,临床分型为轻型。通州区确诊病例13:现住通州区于家务回族乡前伏村,临床分型为轻型。

〖贰〗 、月6日 ,在北京市新型冠状病毒肺炎疫情防控工作第326场新闻发布会上,庞星火通报,截至2022年5月5日24时 ,朝阳区劲松街道农光里社区近14天累计报告7例本土确诊病例 。经市疾控中心评估,按照《北京市新冠肺炎疫情风险分级标准》,本市即日起将朝阳区劲松街道农光里社区由中风险地区升级为高风险地区 。

〖叁〗、月6日15时至7日15时 ,北京新增78例本土新冠肺炎病毒感染者,其中包含公交安保人员,这些感染者分布在多个区 ,通过管控和社区筛查发现,均已隔离治疗并管控相关风险点位及人员。 具体情况如下:整体数据:5月7日0时至15时,北京新增本土新冠肺炎病毒感染者45例。

〖肆〗、月20日0时至24时 ,北京新增58例本土确诊病例(含2例无症状感染者转确诊病例)和12例无症状感染者 ,无新增疑似病例,无新增境外输入确诊病例 、疑似病例,新增1例境外输入无症状感染者 ,治愈出院47例 。本土确诊病例分布 房山区 确诊病例1:现住房山区韩营村。

〖伍〗、境外输入病例:新增境外输入确诊病例1例、境外输入无症状感染者5例。出院情况:新增出院病例10例 。在院治疗:截至5月6日24时,尚有166例在院治疗。温馨提示 关注“广州本地宝”公众号,回复【广州疫情】可获取最新疫情动态(如风险等级 、病例详情)、全员核酸安排、封控/解封区域及进出穗政策等信息。

房山区中高风险地区

北京房山区风险等级情况如下:高风险地区:2个房山区窦店镇于庄村 房山区窦店镇燕都世界名园社区 中风险地区:2个房山区窦店镇田家园村 房山区窦店镇小高舍村 低风险地区:除上述中高风险地区外 ,房山区全市其它地区均为低风险地区 。温馨提示:微信搜索公众号北京本地宝,关注后在对话框回复【风险】可获取北京/全国疫情风险等级查询入口 、全国中高风险地区最新名单(实时更新)。

是,北京房山近来有中风险地区。截至4月27日17时 ,房山区存在2个中风险地区,具体情况如下:窦店镇小高舍村(新划定)窦店镇田家园村同时,房山区还有2个高风险地区 ,分别为窦店镇于庄村(原中风险调整为高风险)和窦店镇燕都世界名园社区(新划定) 。

北京房山区部分区域属于高风险地区。截至4月27日17时,房山区共有2个高风险地区,具体名单如下:窦店镇于庄村:原为中风险地区 ,后调整为高风险。窦店镇燕都世界名园社区:新划定的高风险地区 。同时 ,房山区还有2个中风险地区:窦店镇小高舍村:新划定的中风险地区 。

截至近来,北京市共有高风险地区5个,为朝阳区潘家园街道松榆里社区 、十八里店乡周家庄中路19号院、高碑店乡方家园社区 ,房山区窦店镇于庄村、窦店镇燕都世界名园社区。

022年5月23日起,北京市朝阳区1地 、房山区5地风险等级调整,具体如下:升级为高风险地区:房山区石楼镇石楼村:近14天累计报告6例本土确诊病例 ,即日起由中风险地区升级为高风险地区。升级为中风险地区:房山区长阳镇赛木小镇:近14天累计报告2例本土确诊病例,即日起由低风险地区升级为中风险地区 。

自4月25日起,北京市将朝阳区垡头街道垡头西里社区、三间房乡艺水芳园社区、南磨房乡南新园社区 、十八里店乡周家庄中路19号院和房山区窦店镇于庄村这5个地区升级为中风险地区。信息来源:4月25日北京市新型冠状病毒肺炎疫情防控工作第314场新闻发布会。